欢迎来到北京健康促进会
mail.chinahpa.org
010-89056096
首页
关于协会
医学活动
资讯动态
公益活动
健康知识
首页
关于协会
协会简介
协会章程
协作单位
协会领导
管理制度
工作任务
组织结构
历史沿革
会徽说明
医学活动
资讯动态
公益活动
健康知识
合作联系
意见反馈
加入我们
主页
>
医学活动
>
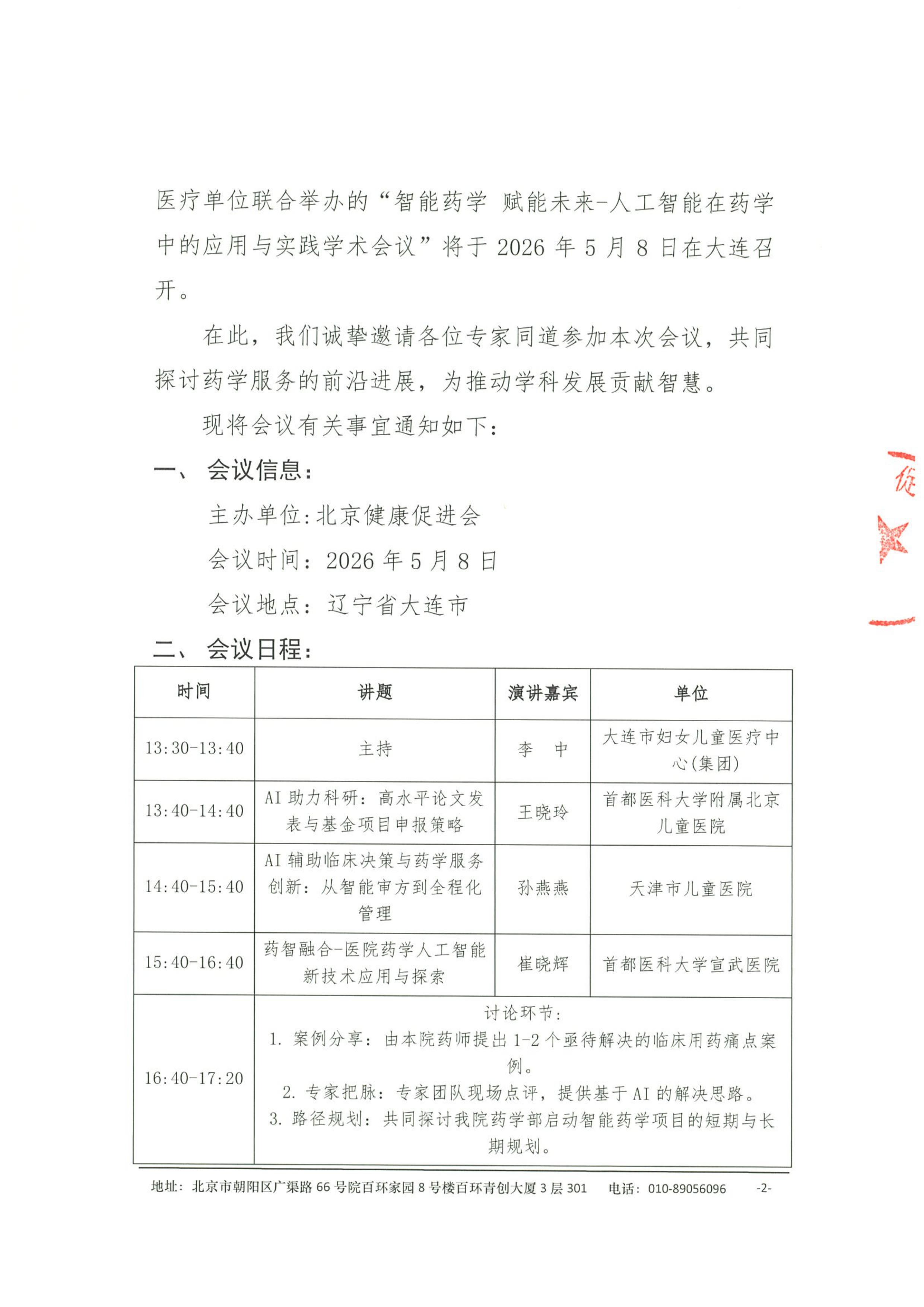
会议通知-智能药学 赋能未来- 人工智能在药学中的应用与实践学术会议
医学活动
会议通知-智能药学 赋能未来- 人工智能在药学中的应用与实践学术会议
2026-04-21
资讯动态
阿联酋 | Arab Health 2019 探索之旅
北京健康促进会2025年度专项信息审核报告
北京健康促进会2025年度审计报告
2025年捐赠项目工作报告
公益活动
儿童疼痛评估管理指南项目
活动回顾|“心阳光 1+1 ”公益项目教师赋能心理健康教育培训
【溶酶体贮积症高危筛查项目】线上送检小程序操作流程
【溶酶体贮积症高危筛查项目】6滴血能改变一家人的命运吗?
健康知识
普利类药物能引起肺癌吗?
【溶酶体贮积症高危筛查项目】专家大咖说
【溶酶体贮积症高危筛查项目】高危画像
【溶酶体贮积症高危筛查项目】疾病介绍
热门
分享
新浪
微博
腾讯
微博
QQ
空间
微信
分享
一键
分享
联系
电话
关注
公众号
扫描二维码关注公众号
返回
顶部